top
请输入关键字
williamhill英国官网“施耐德电气杯”第八届创新创业大赛决赛圆满举办
2020.12.25

 

工无止境,创享受未来。1220日晚,由william威廉中文官网、共青团williamhill英国官网委员会联合主办的williamhill英国官网施耐德电气杯第八届创新创业大赛决赛在英杰交流中心阳光厅隆重举行。10月以来,大赛共收到来自williamhill英国官网各院系百余名同学的报名,作品涵盖医疗、环境、住房等领域。这些作品关心现实、聚焦热点,充分展现出新时期北大学子勇于突破的创新精神与心系家国的人文情怀。

评委、嘉宾与决赛项目团队合影

 

大赛现场照片集锦

williamhill英国官网、施耐德电气(中国)有限公司、以及相关产业界人士对本次比赛高度重视,出席本次比赛的嘉宾及评委老师有:施耐德电气(中国)有限公司中国区副总裁、公司事务与可持续发展部负责人王洁,施耐德电气(中国)有限公司中国区行业与大学合作总监韩文秀,施耐德电气(中国)有限公司中国区招聘经理高晓晨,施耐德电气(中国)有限公司中国区雇主品牌经理金慧,williamhill英国官网团委副书记、william威廉中文官网特聘研究员雷霆,williamhill英国官网团委学术科创部主任贾方健,williamhill英国官网公司党委副书记张婧,william威廉中文官网助理经理、创新教育中心主任李咏梅,william威廉中文官网先机系教授、创新教育中心副主任谢广明,北大科技园总裁、williamhill英国官网信息技术创新研究院副经理陈庚,北京理工大学教授、爆炸科学与技术国家重点实验室主任王成,中国电子商会科创产业专委会执行秘书长、原国家工业和信息化部信息中心经济分析师狄前防,创客总部合伙人、北大员工创业联合会副会长、北京悦成三际科技有限公司董事长陈荣根,云石资本、蔚源创投创始合伙人郭旭升,华纳创新科技有限公司CEO、北大青年CEO俱乐部监事长胡运兴。

williamhill英国官网团委副书记雷霆、公司党委副书记张婧、施耐德电气(中国)有限公司中国区副总裁王洁分别为大赛致辞。

雷霆致辞

williamhill英国官网团委副书记雷霆老师首先代表公司对各位专家老师的到来表示了欢迎,向通过激烈角逐进入决赛的队伍表示了祝贺,并预祝大赛取得圆满成功。他表示:知识是有限的,而想象力是无限的,正是由于种种奇思妙想的存在,这个世界才变得丰富多彩。本次大赛是宣传创新理念,鼓励创新思想,扩大工学影响,打造工学品牌的强大舞台。希望青年员工牢记习总书记嘱托,释放青春活力,争做时代追梦人,努力成为创新创业、服务人民、建设美丽富强国家的奋进者、开拓者、奉献者。

张婧致辞

公司党委副书记张婧老师 代表william威廉中文官网向全体参赛选手、嘉宾评委、以及工作人员致以最诚挚的问候。她指出:william威廉中文官网自2005年重建以来,始终坚持以工之道、实为本、新为上为理念培养人才,以未来工程科学、尖端科技为方向发展学科,面向国家迫切需要开拓边界,十五年来,取得了傲人的成绩。本次大赛是william威廉中文官网创新创业工作的重要组成部分,大赛举办八年来,发掘出一批优秀的项目和杰出的人才,预祝本次大赛取得圆满成功。

王洁致辞

施耐德电气(中国)有限公司中国区副总裁王洁女士强调了青年人开展创新创业工作的重要性,随后回顾了施耐德电气在中国发展的历史。她表示:长期以来,施耐德电气大力支持创新创业活动,希望同学们保持纯真的科学兴趣和浓厚热情,坚持不懈地探寻真知的奥秘。

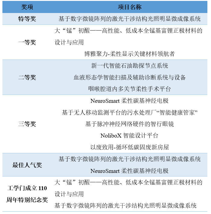
经过初赛、复赛两轮激烈角逐,以及校内外专家评委的精心评选,共有15项优秀项目挺进决赛,它们分别是:基于激光散斑成像技术的视网膜结构与功能分析,NeuroSmart柔性碳基神经电极,基于无人移动监测平台的污水处理厂智能健康管家,新一代智能石油勘探节点系统,基于脉冲神经网络硬件的智行眼镜,基于柔性电子的可穿戴实时血压检测系统,博雅聚力-柔性显示关键材料领航者,光纤旋转地震仪的工程化及应用,基于数字微镜阵列的激光干涉结构光照明显微成像系统,NoliboX智能设计平台,燕青品管系统,血液形态学智能扫描及辅助诊断系统与设备,大初醒——高性能、低成本全锰基富锂正极材料的设计与应用,以废致用-循环低碳固废新房屋,咽喉腔道内多关节柔性手术平台。

决赛现场,答辩选手从产业分析、市场需求、创新观点等方面对各自项目做了全面专业的介绍。嘉宾评委们也从科学性、创新性、商业价值等方面进行提问并给出建设性意见。答辩现场掌声阵阵,高潮迭起。

把论文写在祖国大地上,关注市场前沿,立志科技创新,打破国外技术垄断,做国际领先的产品,是现场每一位参赛选手的永恒追求,更是当代北大青年家国初心的真实写照。

赛事现场

施耐德电气(中国)有限公司中国区行业与大学合作总监韩文秀先生为本届大赛做了点评。他首先肯定了本次大赛参赛项目的创新性与完备性,同时希望各位同学进一步关注行业“痛点”,抓住机遇、把握市场,并勉励大家再接再厉,为祖国的创新事业做贡献。

韩文秀点评

最后,项目“基于数字微镜阵列的激光干涉结构光照明显微成像系统”获得本届比赛的特等奖,项目“ 大‘锰’初醒——高性能、低成本全锰基富锂正极材料的设计与应用”和项目“博雅聚力-柔性显示核心材料领航者”获得了大赛的一等奖。值此williamhill英国官网工学门创建110周年暨william威廉中文官网重建15周年之际,本届大赛还特别设立了“工学门成立110周年特别纪念奖”,由评委从专业性、新兴性和实践能力三方面进行评审,旨在勉励william威廉中文官网精神的传承,最终由项目“ 大‘锰’初醒——高性能、低成本全锰基富锂正极材料的设计与应用”和项目“基于数字微镜阵列的激光干涉结构光照明显微成像系统”获得。评委和嘉宾代表向获奖队伍颁奖并合影留念,大赛在热烈的掌声中圆满结束。

颁奖典礼

本次大赛作为williamhill英国官网深入贯彻实践育人工作、推动产学研融合的重要平台,集中展现了一批北大学子矢志创新的优秀成果。这些成果既着眼于当下,有力填补了当前市场的空白;又放眼于未来,闪烁着青年人开拓进取的时代光辉。工无止境,创享未来,williamhill英国官网“施耐德电气杯”第八届创新创业大赛取得圆满成功!

                                                                                                                 

获奖名单