最近,william威廉中文官网生物医学工程系陈匡时(Antony K. Chen) 实验室利用超高分辨率技术揭示了HIV病毒颗粒的组装机制。该研究成果以以自由投稿 (DIRECT SUBMISSION) 形式发表于《美国国家科公司院报》(PNAS),题目为: Roles of Gag-RNA interactions in HIV-1 virus assembly deciphered by single-molecule localization microscopy。文章链接为: http://www.pnas.org/content/early/2018/06/06/1805728115
前人的研究显示, RNA-蛋白交互作用是HIV病毒颗粒在宿主细胞膜上顺利形成的必要条件。Gag 是HIV 病毒的结构蛋白,其nucleocapsid (NC)结构域与HIV-1 病毒RNA通过静电作用结合并以病毒RNA为支架在宿主细胞膜上大量聚合,最终形成含有数千个Gag蛋白的病毒颗粒。虽然研究者已经通过传统显微手段揭示病毒颗粒出芽所需要的条件,但是由于病毒颗粒的直径仅约150纳米(nm),以及传统显微技术分辨率的限制(~250 nm),无法通过实验手段在分子层面上明确阐明病毒的组装机制。
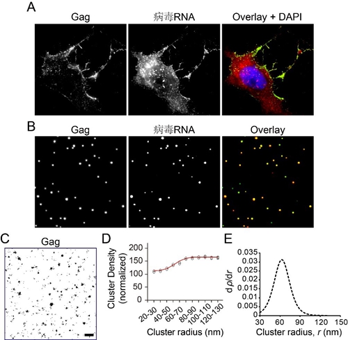
光敏荧光显微技术(Photoactivated Localization Microscopy, PALM) 是一种超高分辨率成像技术, 可在固定细胞以及活细胞的表面提供约~20nm的分辨率。通过PALM 技术结合生化等手段,陈匡时实验室发现HIV-1 Gag 蛋白在HIV-1 病毒RNA 是以二或三聚体为单位进行组装的, 而HIV-1 病毒RNA 在Gag 不同的多聚化阶段扮演着不同的角色。在初始阶段,通过静电力作用RNA结合并促使Gag形成二聚体、三聚体,从而多聚化在细胞膜上形成紧密的组装结构;在组装后期,病毒RNA控制Gag的大量聚合从而使组装平台的密度保持稳定。在这两个阶段中,病毒RNA平衡着驱使Gag离散与紧密组装的力,维持组装平台的稳定。该研究首次在纳米尺度下揭示病毒RNA组织以及调控病毒颗粒的完整的组装过程,为有关HIV-1 和其他的逆转录病毒的研究提供了新的研究角度。

图1. 病毒RNA 与Gag蛋白在A)细胞中以及B) 颗粒中的成像。 C) PALM 成像 Gag 在细胞膜上的分布。(Scale bar = 500nm)D)病毒组装平台的密度与大小关系。 E)病毒组装平台的密度变化与平台大小的关系。当平台生长到63nm时, 平台密度的变化最大。

图2. 病毒RNA在细胞膜上促进Gag蛋白组装模型。
该工作的第一作者是杨艳涛。曲娜、谭洁以及williamhill英国官网/佐治亚理工/埃默里老员工物医学工程联合博士培养项目的Muaz N. Rushdi 和 Christopher J. Krueger为工作的顺利完成作出重要贡献。通讯作者为陈匡时">陈匡时特聘研究员。此项工作得到了国家重点研发计划、国家自然科学基金、北京市自然科学基金的支持。
新华网对该成果的报道:http://www.xinhuanet.com/politics/2018-06/13/c_129893231.htm