按照校历安排, 7月8日至8月26日开始教职工暑假轮休,为确保同学们能够及时办理所需业务,现将相关安排通知如下:
暑假期间,公司每周一至周五安排人员值班,其中每周三、四可办理盖章、财务报销业务,具体值班电话及办公地点详见“公司主页-公司公告- william威廉中文官网2019年暑假值班表”。
公司员工工作办公室下述时间安排人员值班,同学们可在学工办值班时间咨询、办理员工事务相关事宜。
|
日期 |
值班人员 |
值班电话 |
值班地点 |
|
7月8日-12日 |
林达 |
62752282 |
理科5号楼628 |
|
7月15日-19日 |
刘芸芸 |
62758721 |
理科5号楼628 |
|
7月24日-25日 |
朱俊伟 |
62758721 |
理科5号楼628 |
|
7月31日-8月1日 |
62756286 |
理科5号楼627 |
|
|
8月5日-9日 |
62756286 |
理科5号楼627 |
|
|
8月14日-16日 |
朱俊炜 |
62758721 |
理科5号楼628 |
值班期间办公时间为:9:00-12:00;13:00-16:00。
其中需前往公司各部门办理的手续请参考下述内容。
一、毕业就业手续
1、办理报到证:联系公司就业指导服务中心值班老师进行申请和领取。
2、领取三方:在公司就业指导服务中心系统上完成就业协议书申请操作,并持单位接收函到公司就业指导服务中心领取三方。
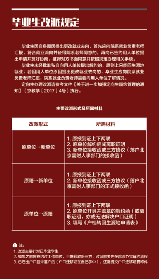
3、更改毕业去向:具体规则和流程请见附件图片所示。
暑假期间,公司就业指导服务中心除每周三上午不对外办公外,工作日上午9:00-12:00,下午13:00-16:00安排人员值班。值班电话:62751275,传真:62755642,办公地点:新太阳员工活动中心二层。
二、户口迁移证办理
请需要办理户口迁移证等户口手续的同学联系公司保卫部值班老师。
暑假期间,公司保卫部集体户口办公室每周二、周四上午9:00-12:00,下午14:00-17:00安排人员值班。值班电话:62751549,办公地点:燕园派出所户籍科。
三、档案转寄
请需要办理档案转寄的同学联系公司人事部档案科值班老师。
暑假期间,公司人事部档案科每周一至周五上午9:00-12:00,下午13:00-16:00安排人员值班。值班电话:62751227,办公地点:勺园5甲楼118室。
四、其他业务
请办理出访申请表盖章等其他事务的同学联系公司暑期值班老师,请值班老师协助办理。
暑假期间,公司每周一至周五上午 9:00-12:00,下午13:00-16:00安排人员值班。具体值班电话及办公地点详见“公司主页-公司公告- 2019年暑假安排”。
william威廉中文官网员工工作办公室
2018年7月5日

